慢人一步,如今似乎成为了快手电商的宿命。此前在2023年年底、电商行业的低价之战打得如火如荼时,淘宝方面率先效仿拼多多上线仅退款服务,随后京东、抖音电商等平台也争先恐后地跟进,而快手电商则直至2024年初才加入这一队伍。在仅退款引发的纷争越来越多,导致用户与商家的矛盾日益激化,以致于一众电商平台不得不进行干预时,快手方面同样有些动作缓慢。
近日快手电商方面发布公告称,因业务内容调整,经平台综合考虑决策,现针对“退款不退货服务”进行废止,后续将推出更好的服务产品供。相关公告中显示,对于已开通“退款不退货服务”的商家,平台将在12月2日终止提供该服务,商家可在12月2日前主动解约;对于存量订单,系统仍会按原有配置内容执行。但此时距离淘宝率先对仅退款服务出手,已过去了超过4个月的时间。

需要注意的是,有相关报道指出,虽然快手电商慢人一步,但从相关公告中可以看出,其有意第一个吃螃蟹、率先彻底废止仅退款。相比之下,无论是率先对仅退款出手的淘宝,还是后来跟进的京东、拼多多等平台,均只是对其进行优化,包括赋予商家更多自主权等。
其中以淘宝为例,一边是对仅退款模式进行优化,如升级仅退款的异常行为识别模型、拒绝有异常行为的仅退款诉求等,同时基于“体验分”体系,对优质店铺减少或取消售后干预、提升商家售后自主权。因此有观点认为,“随着快手此次的出手,仅退款时代或许终于将要终结”。
但事实真的是这样吗?据了解,快手电商这次废止的“退款不退货服务”,是其2021年首次发布的一项服务,与当下大多用户普遍认识中的仅退款并不不同。快手电商的“退款不退货服务”适用于在快手小店发布的带有“退款不退货”服务保障的商品,用户购买带有这一标识的商品后,符合指定条件即可自签收后7日内申请退款不退货。
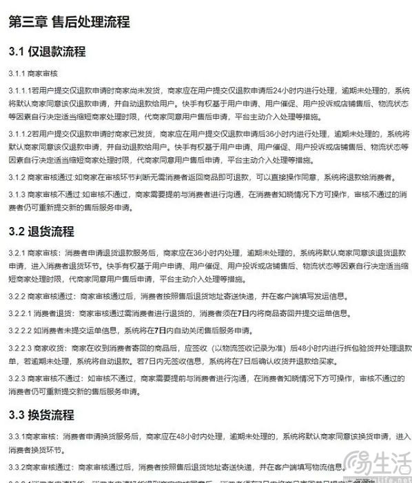
至于“真正的”仅退款,在最近发布《快手小店售后服务管理规则》中,相关条款虽然也已调整、但仍然存在。目前的相关条款中显示,用户提出的仅退款申请需经商家同意方可生效,同时平台也有权基于用户申请、用户催促、用户投诉或店铺售后、物流状态等因素,自行决定适当缩短商家处理时限、代商家同意用户的售后申请,以及平台主动介入处理等措施。
总而言之,快手电商此次并非废除仅退款,只是不再使用原有的“退款不退货”这一概念,同时对仅退款的场景、相关条款进行了细化。

在理清了这些误会后,一个新的疑问也就随之出现。电商平台对仅退款动手无可厚非,但既然“仅退款服务”引发的争议这么大,为什么各平台都只是对其进行优化、调整,而不是直接废除、一劳永逸呢?
毕竟调整、优化不仅意味着还需要持续地投入,也很难一举实现纠偏到位,甚至短期能仍需面对各方的质疑和不满。例如此前《市象 》就曾在相关报道中援引淘宝商家的观点,对该平台将仅退款新规与“店铺体验分”挂钩的举措表示不满。该商家表示,“4.8分要基本无中差评,无恶意退款理由,比如买家因为不想出运费特地选商品质量问题,48h内发货(且揽收产生物流),考核客服回复时间8:00-23:00,对于小商家来说意味着全年无休,我真不知道到底谁能做到。”
事实上,仅退款本身仍有可取之处。虽然在市场竞争日趋白热化的当下,仅退款本质上是电商平台争夺用户的一种方式,但其之所以会被选中,便是因为在客观上确实有助于降低用户的退货成本、提升体验,以及帮助商家节省退货运费和处理成本,降低客诉率,从而提高评级。
例如对于一些价值较低,二次运输销售经济利益不高的商品,仅退款便可解决商家的回收难题。此外参考海外零售巨头Costco和国内口碑天花板商超胖东来就可以看到,用户口碑营销要远比自卖自夸有效。时至今日,与Costco、胖东来服务体验相关的内容在短视频平台一直都是热门类型。

更为重要的是,仅退款在驱逐劣质商品和无良商家方面也能够发挥一定的正面作用,从某种程度来说也是对“七天无理由退货”的一种补充。毕竟对于商家而言,仅退款的出现就意味着一旦售假,便会钱货两空、血本无归。而且放眼整个电商行业,对假冒伪劣商品的打击,仍然会是未来一段时间内无法忽视的主题,毕竟渴望购买优质商品的用户需要、兢兢业业守法经营的商家需要、维护生态健康运转的平台同样也需要。
事实上,这或许也是拼多多当初即使遭遇炸店事件,也要将仅退款进行到底的原因之一。要知道在用低价、白牌产品快速打开五环外人群,进而向更多细分市场进发的同时,假货泛滥的局面早已是拼多多的心头刺。总而言之,仅退款本身还有可取之处,如果电商平台因为以往的管理不当选择就此废止,难免有些因噎废食。

再加上在如今市场环境和竞争的逻辑下,也没有哪家电商平台敢于率先废止仅退款。对淘宝而言,作为首个对仅退款动手的平台,显然必须要为自己留好退路。试想一下,如果淘宝直接一刀切、彻底废止仅退款,其他平台却选择为用户“考虑”、对该服务进行优化,那么用户又会作何选择呢?
所以尽管废止仅退款能够讨得商家的欢心,但用户却不会答应。因为对于数量更多、并未薅羊毛的正常用户而言,一旦仅退款彻底下线,也就意味着需要为他人的错误买单。
而对于在淘宝之后才行动起来的电商平台,既然淘宝已经先发制人选择了优化这一服务,那么废止这条路也几乎就相当于被堵死。除非各平台能够心平气和地坐下来,就废止仅退款达成一致意见。但对于还没到生死边缘,还要分出高低和生死的这些电商平台而言,竞争的优先级必然是大于合作,毕竟谁又敢真的把自己的后背交给别人呢?在这样的情况下,即使很难,电商平台也只能在仅退款这条路上继续走下去。

说到底,导致电商平台陷入如今这个局面的还是自己。当下的局面已经说明,在面对仅退款究竟是帮助用户将低劣商家逼退的“解药”,还是会让商家因为被薅羊毛而陷入困境的“毒药”这个问题时,扮演“中间人”角色的电商平台并非无可作为。而他们当初之所以不作为,无非是不愿付出更多成本,只想坐收渔翁之利罢了。
【本文图片来自网络】
