最近一段时间,“仅退款”这三个字无疑是当下互联网舆论场中的沸点,而#仅退款动了谁的奶酪#这条微博热搜的背后,则是商家、平台、消费者之间的“罗生门”。通过搜索引擎不难查询,网购后“仅退款不退货”的相关诉讼并不鲜见,而另一边是各社交平台上用户竞相分享如何用“仅退款”来薅羊毛的攻略。
.jpg)
当如今“仅退款”俨然成为电商平台的标配时,平台、商家、消费者三方共赢的局面并未出现,平台似乎没有把握好消费者权益和商家利益的平衡点。就在上线仅退款政策半年之后,淘宝方面率先做出了改变。
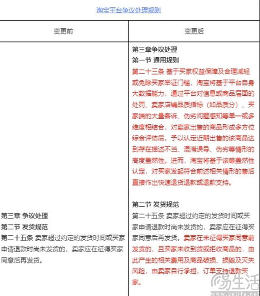
日前淘宝方面宣布优化“仅退款”策略,将依据新版体验分提升商家售后的自主权,并对优质店铺减少或取消售后干预。据悉,自8月10日开始,对于店铺综合体验分大于等于4.8分的商家,淘宝方面将不会再通过旺旺主动介入支持消费者在已收到货后的仅退款,并调整为由商家先与消费者协商。
别看仅仅是调整了官方和卖家介入仅退款流程的顺序,但这对于改变当下畸形的仅退款功能,或许会有着举足轻重的作用。

最初,仅退款只是一项保障消费者利益的措施。由于互联网的虚拟性,消费者在网购时往往很难对于商品的全貌有着完善的判断,而是只能通过图片、文字、视频等媒介来判断商品是否货不对板,这也是基于混合现实技术的网购备受关注的原因。为此,在面对严重劣质、货不对板的商品,或是遭遇卖家在未经买家允许延迟发货、强制发货等情况,电商平台就拿出了仅退款授予消费者用以维护自身的权益。
更何况现在是2024年,网购在国内市场高度成熟,在网民群体中的渗透率已经高达八成。在这样一个纯粹的买方市场里,作为中间商的电商平台岂有不讨好买家的理由?

那么问题就来了,如果电商平台都设计类似“闲鱼小法庭”这种由人组成的评判机制,面对每天海量的交易纠纷谁也没法扛住。这时候,电商平台就选择用自动化的策略来处理仅退款纠纷。
根据网友分享的案例显示,目前在电商平台上发起仅退款,买家只需要通过搜索引擎复制相关话术即可唤起平台方的介入,而平台为了照顾消费者往往也会直接同意退款,但在这一过程中卖家是缺位的。以至于用部分网友的话来说,卖家就像待宰的羔羊,只能接受财货两失的结果。
为什么电商平台宣称在判断仅退款成功时使用了大数据等技术手段,最终的结果却都指向偏袒买家呢?其实消费者如今在与电商卖家的博弈中处于不利地位,只是其中微不足道的一个理由。真正的原因是仅退款是迅速平息买家情绪的法宝,更何况由此所产生的成本也不需要平台来支付。所以只要买家发起仅退款就支持,这才是对于电商平台来说利益最大化的选项。

那么平台又置卖家于何地呢?只能说,不干有的是卖家愿意干。如果没有羊毛党存在,仅退款本身确实是一种既能安抚消费者、又可以保持对无良商家惩戒力度的机制。只可惜,羊毛党的出现就使得仅退款被迅速异化,他们甚至将仅退款的相关话术作为教程在网络上大肆分发,并且还将其做成了产业链,通过批量注册平台账号然后申请仅退款,再将商品在网络上折价出售。

有网友调侃,现在电商平台的仅退款几乎被搞成了特色版的“零元购”。但这样被异化的仅退款,就导致了电商平台与商家之间剑拨弩张的氛围。比如在去年春季,最先推出仅退款的拼多多上线自营店铺“多多福利社”,却很快就遭到了大量平台内中小商家的恶意下单。
上述“炸店”事件本身,显然就是拼多多与这些商家矛盾长期积累的集中爆发,部分商家借此机会向平台的仅退款模式表达抵制的情绪。再说了,除了激化商家的对抗情绪,仅退款其实对消费者来说也不完全是件好事。因为面对可能出现的仅退款,商家就会进一步降低商品质量,使用包括但不限于缺斤短两、以次充好等方式来提升利润率。

显而易见,阻断这种不健康的仅退款机制,就只需要让商家先介入,如果买卖双方无法达成一致,再才是由平台出面。毕竟真实的买家希望获得的是更好的购物体验,而非为了占有卖家的商品。所以商家代替平台先与消费者沟通就只会起到一种效果,即过滤真实买家和居心不良的羊毛党。
其实在本质上,仅退款就是去年各大电商平台陷入价格战之后开辟的新战场,毕竟卷完价格、再来卷服务也很正常。就在不久前有传言称,淘天方面或将弱化绝对低价战略、不再强推“五星价格力”,这也就意味着淘宝可能会暂时退出这场价格战,一旦价格战都不打了,继续打服务战的意义自然也就更小了。

当仅退款演化成为“零元购”,就确实需要让已经被其折磨多时的商家喘口气了。
【本文图片来自网络】
