随着此前华为方面已经公布今年第二款旗舰产品Mate 20系列将于10月16日在伦敦首发,在发布日期日益临近的情况下,关于这款机型的相关爆光信息也在不断增多。在此前大量产品渲染图出现之后,近日疑似这款机型的真机谍照也首次出现,而机身背部的摄像头排布则暗示了其真实性。
 
从此次曝光的真机照片来看,尽管还无法确认是Mate 20系列中的哪一款机型,但是其后置摄像头模组的排布与此前渲染图的设计保持了高度的一致,后置三摄模组与补光灯组成了正方形的模块,而机身背部则大概率依旧采用的是玻璃材质,并配以蓝色的配色。
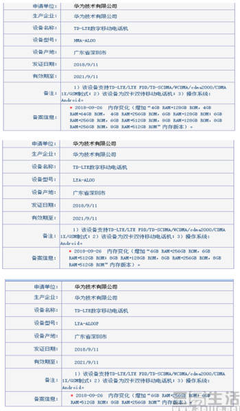
而在今天工信部官网公布的数据显示,Mate 20系列出现了多达四种产品型号,分别为为HMA-AL00、LYA-AL00、LYA-AL00P,以及EVR-AL00,有消息称其所对应的分别是Mate 20、Mate 20 Pro、Mate 20 Pro保时捷设计版,以及Mate 20 Max。而存储组合则将从4GB+64GB起跳,最高配备8GB+512GB。
 
从目前已知的信息来看,此次Mate 20系列中势必将有机型配备该设计的后置三摄模组,除此之外,包括麒麟980主控与全面屏等硬件配置也基本可以确定。但是至于华为还将为该系列加入那些细节方面的改进,以增强用户的使用体验,则还有待发布会上的更进一步解析。
【本文图片来自网络】
 
       
         
           
         
             
         
             
         
             
         
             
         
             
         
            