有关自主研发这个话题我们聊过不少,但是今天,我们又从几则新闻中读到了一些有趣的信息,大家知道有很多厂商对于“自主研发”非常执着,而还有一些厂商对于自主研发不屑一顾。并且这其中,有很多厂商因为“自主研发”而意气风发,也有很多厂商因此每况愈下。所以今天,我们不如就来讲讲“自主研发”的悲喜剧。
我们话不多说,下面为大家呈现这两天接连发生的几则新闻:
一、OPPO副总裁吴强接受采访,表示OPPO与索尼和高通在在合作过程中其实是深度介入产品的功能定义和开发的,并且付出了自己的技术,所以这是一个双赢的局面:OPPO获得了骁龙660和IMX398的优先使用权,而高通和索尼都提升了之家产品的竞争力,未来OPPO也会更多的尝试和上游厂商的合作。并且吴强还表示OPPO在营销上的投入是追求效率的,而企业研发投入则不设上限。

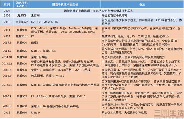
二、安兔兔发布了5月国内手机市场的品牌分布数据,其中使用华为处理器的手机在安兔兔用户中占到了15.92%的比例,甚至超过了以芯片为主营业务的联发科。你可以说是华为、荣耀手机的销量帮助海思芯片占据了这么多的市场份额,但是反过来看,也正因为海思麒麟的强势,才帮助华为在近年来越卖越好。

三、国际知名调研机构IHS Markit发布了《China Research: 手机ODM产业白皮书》。里面有一则数据让我们感到颇为意外,OPPO、vivo和金立所有产品全部自研,物料采购和生产制造也都由公司直接管控,而魅族和小米手机是ODM产品最多的,分别达到90%和70%,ODM也就是第三方手机厂商设计生产,然后由魅族、小米贴牌销售的。

四、分析师潘九堂称格力直到2018年都还有可能会推出搭载骁龙820芯片的手机,并且格力一直以来都是追求自主研发、自建生产线的,已经给格力手机项目投入了几百人和几个亿的资金。但是现在来看,自主研发、自建生产线并没有给格力手机带来什么利好,反而成为沉重的负担。
五、LG近期宣布放弃自主研发移动处理器。其实早在2014年,LG就发布了旗下首款自主处理器Nuclun,并且宣布和英特合作,将使用先进的14nm和10nm制程。但是现在看来LG已经放弃了这一项目,因为搭载自研处理器的产品如果销量欠佳,那也就失去了意义。

那么同样都是自主研发手机、处理器,厂商和厂商之间的区别怎么就这么大呢?
从前面的新闻上可以看到,LG和格力手机因为盲目追求自主研发而浪费了大量人力物力,最后还吃力不讨好,这显然很符合不少人的认知:压根没必要追求什么自研嘛!自己搞难度大不说,风险也高,手机生产有富士康们帮忙,芯片设计制造有高通、联发科帮忙,别人又不是做的不好,何必自己自找麻烦,大家合作共赢不好么?
但事实是,市场上的大牛无一不是自主研发的好手:三星是为数不多完全靠自己就能生产出一部完整智能机的厂商;苹果自研的A系列几乎是天下无敌,并且后续还将继续自研GPU;华为的海思麒麟已经能给高通、三星造成很大的压力;OPPO、vivo近年来也开始进入专利爆发期,各种合作、自研新技术层出不穷;就连小米最近也醒悟了,不知不觉间手握了松果处理器和最领先的陶瓷工艺......

那么这是为什么呢?其实可以从营销和技术两个方面来说,首先在营销上,手机上的技术实力其实一定程度上可以增强消费者对于产品、品牌的认可程度;而在技术上,自己研发即使失败,那也获得了不少研发经验,对于和其他厂商的合作就会呈现不同的效果,就拿搭载骁龙835的手机来说,拥有自主研发处理器的三星和小米一定在调教上更有优势。
但是就像前面举的例子一样,有得意的就会有失意的,自主研发的失败无非两个原因:没有考虑到历史的进程、错误地估计自己。
LG Nuclun处理器的失败是因为进入移动处理器领域实在太晚,2014年高通正在用骁龙801,华为也出到麒麟920了,这个时候LG研发的速度可能都赶不上技术进步的速度。这里我们不得不提到小米,毕竟小米加入战场甚至比LG更晚,所以下半年的高端松果芯片的表现将关系到小米自主研发处理器的成败。

并且自主研发代表着巨额投入和越来越大的体量,对于能力不足的厂商来说饭要一口一口吃,比如华为是经过几年的奋斗,成为主流品牌之后才开始研发并推出海思处理器的。但是格力一进手机市场就搞自主研发、自建生产线,这就意味着格力要交大量的学费才能成长起来,比如说这次骁龙820可能就是因为预订量没有控制好而砸在手上了,但是如果能够学会和上游合作的话,那么就会少走很多弯路。
【本文图片来自网络】
